CCAT Data Center
General:
Access To Ramses
Infrastructure:
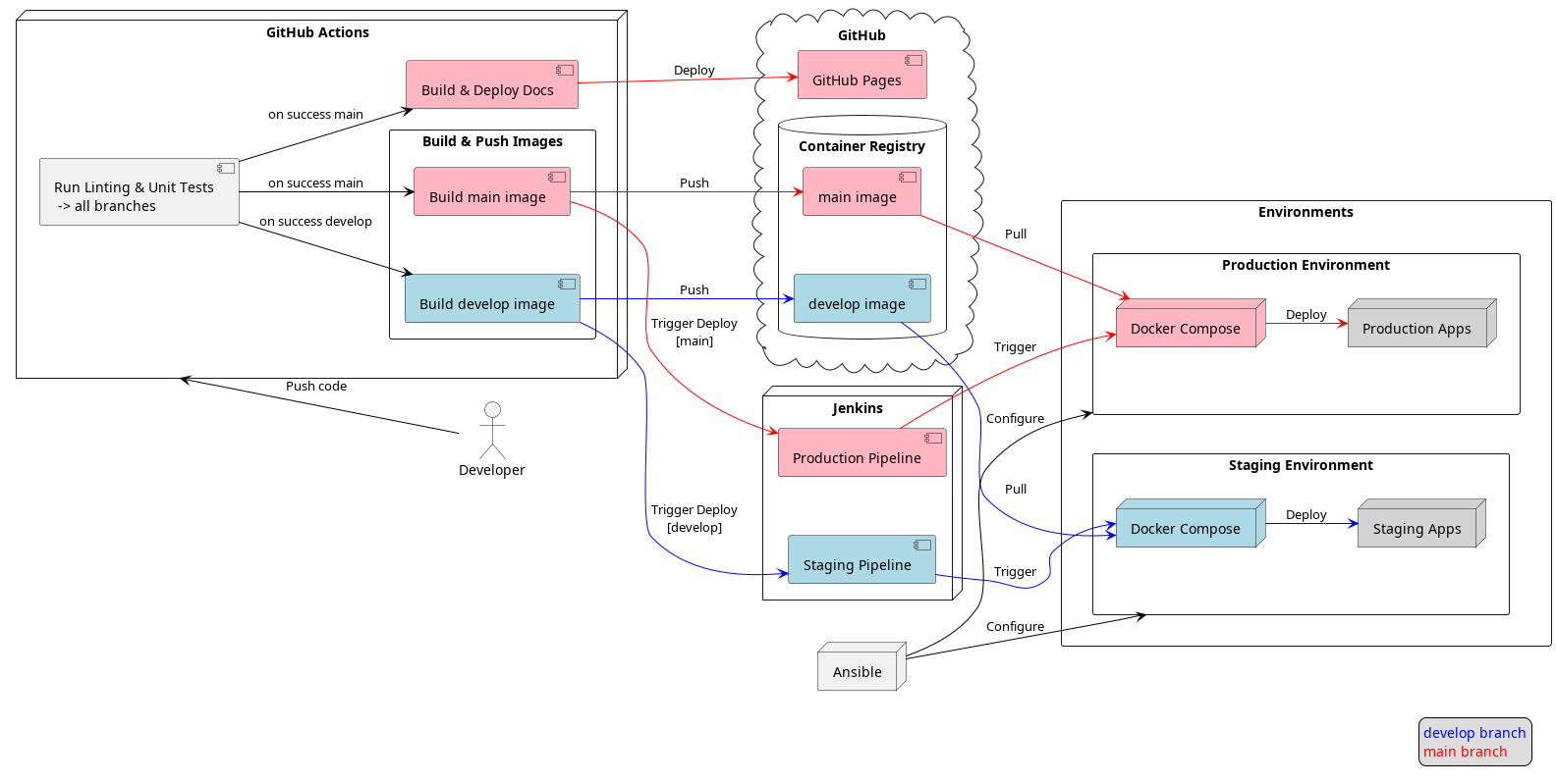
Infrastructure Overview
Software & Tools:
How We Work Together
Infisical Secrets Management
CCAT Data Center
Infrastructure Overview
View page source
Infrastructure Overview